-Control de velocidad de motor de CD, con sonido integrado.

-Hola Rafael:

-Sí, R-4 es la resistencia de Base del transistor Q-1, pero antes de esa resistencia, se puede conectar un condensador con una resistencia en serie y de ahí a tierra (negativo) y esto se conoce, como "red de tonos" y está destinado a suprimir los armónicos, altos que generan las ondas cuadradas del oscilador; y hacer así el sonido más dulce (menos estridente).
-Por supuesto esta red no está en el diagrama, y habría que probarla antes de ponerla.

-Saludos afectuosos.
 
-He puesto la red de tonos a la salida del "Timer" y parece trabajar bien, quitando lo áspero del sonido a vapor, con un capacitor de 0.1 Microfaradios, con una resistencia en serie de 3.3 k Ohms y de ahí a tierra; que ademas como efecto secundario baja más la velocidad del oscilador, supongo que por algún efecto de desacoplo, pues como son dos osciladores con salidas de bastante potencia en una sola tarjeta, tienden a interferirse mutuamente, robándose el voltaje de la fuente. intentaré minimisar este efecto, con un capacitor de 2200 Microfaradios, colgado a la entrada de la fuente del generador de sonido.
-Les cuento mañana.

-Saludos afectuosos.
 
-Como dice la canción.

-No estaba muerrrrrrto.........andaba de "Parrrranda". :P

-Andaba tomándome un pequeño descanso, pero ya para la próxima semana continuamos. :D
 
-Hola "Mario", antes que nada bienvenido a bordo:

-Si te refieres a manejar el motor, con el circuito que estamos diseñando, sí se puede; se hace mediante un pequeño servo, que va a la salida de tu receptor y que mueve el potenciómetro, que va en nuestro circuito.
-A lo largo del hilo hay siete "PDFs" con el desarrollo del mismo, y esta misma semana debe de quedar concluido.
-Si le das seguimiento al hilo, aquí te podremos ir orientando para lo que necesites.

-Un saludo hasta "Argentina".
 
Hola albertobasulto que onda con esto? ya me tienes abandonado este temas tan interesante no deje las mitad eh.
En practica los he armado pero no me sueña nada el sonido......algo anda mal mis conexiones en proctoboar.
yo te aviso cuando funciona este circuito y las publico. :mrgreen:
Saludos!!!
 
Vengo siguiendo el foro desde su tema original, tambien tenia este diagrama pero conseguir la R3 (RDL) ha sido dificil, he terminado variando el circuito segun lo mencionado en los 7 tutoriales, pero tengo una duda, los diodos D1 y D2 de que valor son? (compre de 1w) porque no hay referencia y tampoco consigo en Ecuador el transitor Q1 (hay alguna variante de este?) haber si ponen lo prometido de los elementos. Saludos
 
gova71 dijo:
Vengo siguiendo el foro desde su tema original, tambien tenia este diagrama pero conseguir la R3 (RDL) ha sido dificil, he terminado variando el circuito segun lo mencionado en los 7 tutoriales, pero tengo una duda, los diodos D1 y D2 de que valor son? (compre de 1w) porque no hay referencia y tampoco consigo en Ecuador el transitor Q1 (hay alguna variante de este?) haber si ponen lo prometido de los elementos. Saludos
 
Gova.

Hola mi hermano, esta vaina se ve interesante, trataré de armarla a ver con que poder sustituir el LDR, de momento te diré que los diodos por los que preguntas no son de 1 Watt; los diodos se clasifican por la corriente que pueden soportar, pudiendo así ser de: 1 Ampere, 2 Amperes, 3 A. 4 A. etc.
A excepción de los diodos zener, que esos si se clasifican por su disipación, 1/2 Watt, 1 Watt, etc. Pues estos sí tienen un voltaje de referencia que se vuelve factor de la corriente máxima que soportan.
En este caso como estas trabajando con señal, no con potencia, puedes usar cuales quieras, pero con los de 1 Ampere es suficiente, el 1N 4001, es de 1 Ampere por ejemplo, pero también puedes usar diodos de señal como el 1N-914, o 1N-4148, pues el circuito solo busca hacer vías independientes para la carga y descarga del capacitor.

Cuando regrese de la chamba, haré las pruebas y te diré.


Un abrazo.
 
Hola Benito,

Gracias por tu respuesta, estoy esperando desde hace tiempo la solucion a la pregunta, ya el pesquero esta listo para la botadura, pero no lo hago por el tema de la tarjeta, prueba en la PBoard y me avisas, ya que la mia esta lista para modificarla segun tus indicaciones, un abrazo desde Ecuador
 
Hola Gova.
Mi idea básica es hacerlo con un 4N25 (integrado opto-acoplador)
pero dime que resultado quieres lograr y abrimos un hilo.
Averigua si en tu provincia es conseguible el 4N25, o un TIL-117 puede ser de desguace de un antiguo equipo digital.

Un abrazo.
 
Benito,

tengo el 4N25 pero por el diagrama en un anexo, este se conecta los contactos 1, 2, 4, 5, pero no tengo el diagrama completo de como iria, lo que opte por tratar de hacer el diagrama original porque ya consegui la LDR, aca se la conoce como fotocelda (le cambiamos el nombre a las cosas) luego de tanto buscarla y explicar lo que hacia, en fin, pero no logro hacer el sonido del motor diesel segun la aceleracion del barco, que es el objetivo principal, la señal del barco (incandencia del foco segun aceleracion del motor, esta lograda pero el resto no funciona, de pronto por el tipo de diodo D1 y de transistor Q1. Cuento con los elementos de cualquiera de los 2 diagramas del hilo, y ademas comprare los que tu sugeristes el dia Lunes Saludos Glend
 
gova71 dijo:
Benito,

tengo el 4N25 pero por el diagrama en un anexo, este se conecta los contactos 1, 2, 4, 5, pero no tengo el diagrama completo de como iria, lo que opte por tratar de hacer el diagrama original porque ya consegui la LDR, aca se la conoce como fotocelda (le cambiamos el nombre a las cosas) luego de tanto buscarla y explicar lo que hacia, en fin, pero no logro hacer el sonido del motor diesel segun la aceleracion del barco, que es el objetivo principal, la señal del barco (incandencia del foco segun aceleracion del motor, esta lograda pero el resto no funciona, de pronto por el tipo de diodo D1 y de transistor Q1. Cuento con los elementos de cualquiera de los 2 diagramas del hilo, y ademas comprare los que tu sugeristes el dia Lunes Saludos Glend

Bueno mi hermano no es precisamente cambiarle el nombre a las cosas, realmente también se le conoce como "Fotocelda", solo que tu me entiendes; cuando dices foto-celda tienes que precisar si ésta es foto-voltaica o foto-resistiva, y se vuelve un rollo muy largo.
En cambio si tu lo mencionas como "LDR" (Light Dependent Resistor) pues me entiendes, es un termino más preciso y descriptivo.
Por otro lado, por lo que estoy entendiendo, tu ya has logrado controlar el motor con "PWM" que es la misma señal que estas usando para controlar la intensidad del foco.
Con el "LDR" creo que podrías tener un par de problemas:
1.-Que el rango en el que trabaja él que has conseguido no sea el adecuado, Prueba con el polímetro si en presencia de luz la resistencia baja a menos de digamos, 25 K-ohms, y en completa obscuridad sube a más de digamos 250 K-ohms, pues hay un tipo que da lecturas de bajo rango, y pues ese no te servirá.
2.-Que el "LDR" sea adecuado, pero el circuito no esté funcionando, adecuadamente, para esto, ármate el circuito del sonido poniendo un puente en el lugar que ocuparía el "LDR", y escúchalo sonar con una frecuencia fija.
Si esto se da, coloca el LDR" y procura que no sea iluminado más que por el foco es decir que la luz ambiente no le de, pues ésta lo saturaría y ya no variaría su resistencia al ritmo de la luz del foco.
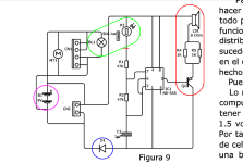
En cuanto al transistor que te hace falta no es crítico, podrías utilizar tal vez un "TIP-42" o cualquier transistor de audio "PNP" de entre 4-8 amperes, con su respectivo dicipador de calor, y eso sí chequeate bien la posición de las patas, todo esto es para la llamada "figura 9 de la 5ª entrega".
Espero te sea útil la información mi hermano, y porfa...... mantenerme al tanto de los resultados.

Un abrazo.
 
No sé si conoces este hilo
http://www.modelismonaval.com/foro/viewtopic.php?f=31&t=5306&start=30" onclick="window.open(this.href);return false;
 
Gracias RRC, ya habia visto ese hilo, de ahi nacio y luego migro a este, en fin, he logrado hacerlo funcionar!!!!, (gracias Benito) exactamente funciona como dice, pero lo unico que encuentro es que el volumen es muy bajo, y no se porque, estoy tratando de saberlo, en fin tengo una placa de parlante de pc, el cual lo abri y lo converti de AC a DC, sigue funcionando muy bien y pienso cablearlo hasta el mismo, pero quisiera que tuviera mas volumen, alguien tuvo ese problema cuando lo armaron? saludos a todos. Glend
 
gova71 dijo:
Gracias RRC, ya habia visto ese hilo, de ahi nacio y luego migro a este, en fin, he logrado hacerlo funcionar!!!!, (gracias Benito) exactamente funciona como dice, pero lo unico que encuentro es que el volumen es muy bajo, y no se porque, estoy tratando de saberlo, en fin tengo una placa de parlante de pc, el cual lo abri y lo converti de AC a DC, sigue funcionando muy bien y pienso cablearlo hasta el mismo, pero quisiera que tuviera mas volumen, alguien tuvo ese problema cuando lo armaron? saludos a todos. Glend

A ver mi hermano "Glend".

1.-Fijaros bien en que diagrama nos estamos basando para que entremos en sintonía.

Éste es al que me refería:

Figura 9, 5ª entrega.png

2.-Suprime las resistencias R4 y R5 que están entre el emisor del transistor y la bocina, y conectas directo.

3.- Entre la pata 3 del NE-555 y la base del transistor pon las resistencias que acabas de quitar, así como están en paralelo, que equivalen a una de 470 Ohms.

Esto es para que las resistencias no limiten la corriente máxima que le llega al altavoz, y en cambio en su nuevo lugar limitan la corriente máxima de base a emisor sin afectar la corriente máxima de colector a emisor.

Espero haber explicado adecuadamente, el cómo y el porqué. Sino pues me dices, que para eso son los amigos. :D


Un afectuoso abrazo.
 
Benito Soto dijo:
gova71 dijo:
Gracias RRC, ya habia visto ese hilo, de ahi nacio y luego migro a este, en fin, he logrado hacerlo funcionar!!!!, (gracias Benito) exactamente funciona como dice, pero lo unico que encuentro es que el volumen es muy bajo, y no se porque, estoy tratando de saberlo, en fin tengo una placa de parlante de pc, el cual lo abri y lo converti de AC a DC, sigue funcionando muy bien y pienso cablearlo hasta el mismo, pero quisiera que tuviera mas volumen, alguien tuvo ese problema cuando lo armaron? saludos a todos. Glend

A ver mi hermano "Glend".

1.-Fijaros bien en que diagrama nos estamos basando para que entremos en sintonía.

Éste es al que me refería:



2.-Suprime las resistencias R4 y R5 que están entre el emisor del transistor y la bocina, y conectas directo.

3.- Entre la pata 3 del NE-555 y la base del transistor pon las resistencias que acabas de quitar, así como están en paralelo, que equivalen a una de 470 Ohms.

Esto es para que las resistencias no limiten la corriente máxima que le llega al altavoz, y en cambio en su nuevo lugar limitan la corriente máxima de base a emisor sin afectar la corriente máxima de colector a emisor.

Espero haber explicado adecuadamente, el cómo y el porqué. Sino pues me dices, que para eso son los amigos. :D


Un afectuoso abrazo.


Hola Benito, lastima y estas en Caracas, y Yo en Tàchira, pero eres un "genio" para la electronica, que sana envidia me da je je je, ahora estoy ocupado, pero mas luego te voy a pedir que me ayudes a armar una grabadora de pic, que hace tiempo atras nos envio josechu la informacion, con ella podemos grabar el sonido que querramos a un integrado...

es mas hay un modulo de sonido que por alli estaba haciendo y como me dijo araola hace rato atras, necesito grabar el integrado...

mira te envio un MP...

saludos.. :wink: :wink:
 
Atrás
Arriba