My "Palo de Agua" (terminado)

-Imagino ya andarás en la lectura Nº.- 9´723,435. ..................Je je....... :P
-Voy a estar conectado...........Si tienes dudas, tocas la corneta. :D
 
Hola Gerardo, hoy he podido ver como por sorpresa el circuito mio no funcion con un microservo y con un servo standar, sin embargo con otros si, lo desmonte de la caja teniendo conectado un servo standar con el que no funcionaba (se movio en un sentido y ya se quedaba parado). Al mover el cicuito y con ello los cables comenzo a funcionar y a moverse en los dos sentidos al son del potenciometro. Por eso cuando lo montes revisa bien que no haya ninguna soldadura fria y asegurate de que la conexion con el servo hace bien contacto, porque creo que ese el el problema.

Saludos
 

Archivos adjuntos

  • 16-07-12_1216.jpg
    16-07-12_1216.jpg
    189,4 KB · Visitas: 2.653
  • 16-07-12_1217.jpg
    16-07-12_1217.jpg
    113,5 KB · Visitas: 2.653
josezerzo dijo:
Perdona Gerardo pero me he perdido, si el modelo es estatico para que el circuito y el servo.

Gracias amigo

-Es que este modelo, pertenece a una nueva categoría aun no clasificada, llamada "Modelismo estático-operante" ...........je je...... :P ... :D
 
josezerzo dijo:
Perdona Gerardo pero me he perdido, si el modelo es estatico para que el circuito y el servo.

Gracias amigo


hola josezerzo, esa fue la idea, hcer el palo de agua para desestresarme un poco je je je y tenerlo estatico, pero aqui consegui en este espacio unos amigos muy especiales que me animaron desde el principio y me han dirigido durante su construccion, entonces me dije no voy a defraudarlos y hare mi RG-65 RC, otra cosa fue cuando empece a ver videos del velero navegar, me encanto como se desplaza en el agua y dije quiero uno asi...., je je je

Saludos amiguito, ....
 
Hola Dalogo y Alberto, haber os cuento rapido, voy saliendo para el negocio de mi hermana son las 07:30 de la mañana, del dia martes, perdona que no haya respondido antes, pero primero que nada se daño algunos archivos de la lapto y no iniciaba. cuando el tecnico la reparo, se cayo la señal de internet por unos trabajos que adelantan, en si me ha ido mal para conectarme, pero el fin de semana fue provechoso, ya el servo con la tarjeta gira creo que es a 45º a cada lado, ya pondre la foto y el video que tengo donde se observa mejor el movimiento, ayer compre dos servos mas, "El Señor" no olvida su rebaño y ayer aparte d epremiarme con el funcionamiento d ela tarjeta probadora de servos, me dio un premio (rifa) de 5.000 Bf je je je se armo un limpio, corri a pagar algunas deudillas y compre los servos, hoy en la noche empiezo a colocar los servos, pero queria preguntar si esos 45º son suficientes para girar el timon y hacer girar las velas....

bueno se me hace tarde, apenas arreglen internet en el negocio pongo las fotos..

un resto de feliz dias a todos mis amigos...

Nota: bueno dalogo, carlos y alberto, ya empiezo a colocar los servos y entonces tendre que molestarlos en las dudas je je je que tenga... no se me pierdan mucho...

:wink:
 
bueno no se que decirles porque hay veces las cosas no salen como son, luego de intentar enviar este mensaje lo repeti varias veces porque se perdia la conexion...

luego de dos semanas que han sido no muy productivas, obtengo esta tarjeta que no es muy estetica, pero como veis empece con las mas chicas y hermosas y nada que el servo andaba, ya con esta produce un giro, de 45º creo que es, tampoco se si con este movimiento se puede hacer girar el timon y velas, dalogo, mira el video y me dices que tal se ve el giro si sirve, para poder mañana en la noche empezar a instalar los servos...

http://youtu.be/isucqDp6gzA" onclick="window.open(this.href);return false;

no me atrevo a colocar otra pila para 5, ya que estoy usando 4 de 1.5 que son 6v, lo que recomienda tu esquema, recorda que puse un pac de 6 pilas de 1.2 osea 7.2 v y queme un servo... tengo temor de que al colocar mas voltaje pase lo mismo...

:wink: :wink:
 

Archivos adjuntos

  • S3700842.JPG
    S3700842.JPG
    422,5 KB · Visitas: 2.296
  • S3700002.JPG
    S3700002.JPG
    394,7 KB · Visitas: 2.296
  • S3700003.JPG
    S3700003.JPG
    385,8 KB · Visitas: 2.296
  • S3700004.JPG
    S3700004.JPG
    421,9 KB · Visitas: 2.296
  • S3700005.JPG
    S3700005.JPG
    431,2 KB · Visitas: 2.296
-Cuéntame, si tienes otro servo para comparar, pudiese estar dañado este servo.
-Déjame armar un circuito mañana, para ver si están bien los límites..
-NO le vayas a subir el voltaje, debe de trabajar de 4 a 6 volts, algunos están preparados hasta para 7.2 volts, pero lo tiene que especificar, además, nada tiene que ver el ángulo que recorre el servo, con el voltaje de alimentación.
 
Yo siempre uso un pack de 5 pilas de 1,2 (recargables), me parece que se iba a 7,4 maximo, pero con servo estandar para timon y de carrete para vela (antes usaba un estandar modificado)

No te comas el coco con ese probador de servos. Ese servo funciona bien y girarara lo que tiene que girar (con la emisora)

Cuando montes los servos ten en cuenta que el brazo del servo de vela no tropieze con nada y hazlo lo mas grande que puedas

Saludos
 
albertobasulto dijo:
-Cuéntame, si tienes otro servo para comparar, pudiese estar dañado este servo.
-Déjame armar un circuito mañana, para ver si están bien los límites..
-NO le vayas a subir el voltaje, debe de trabajar de 4 a 6 volts, algunos están preparados hasta para 7.2 volts, pero lo tiene que especificar, además, nada tiene que ver el ángulo que recorre el servo, con el voltaje de alimentación.


okey alberto lo tengo a 6V, y ya probe dos servos mas y gira los mismo grados....

:wink: :wink:
 
dalogo dijo:
Yo siempre uso un pack de 5 pilas de 1,2 (recargables), me parece que se iba a 7,4 maximo, pero con servo estandar para timon y de carrete para vela (antes usaba un estandar modificado)

No te comas el coco con ese probador de servos. Ese servo funciona bien y girarara lo que tiene que girar (con la emisora)

Cuando montes los servos ten en cuenta que el brazo del servo de vela no tropieze con nada y hazlo lo mas grande que puedas

Saludos


si dalogo ya estoy organizando los servos para empezar a montarlos, pero la idea del probador era dejar los cabitos y todo en su lugar y tensionados, para que cuando fuese donde mi amigo, tan solo meter el receptor y al agua, por que si no se perderia tiempo acondicionado los servos, eso es lo que pienso, ahora tu que ya tienes el tuyo, no se que me dira si es facil tensionar los cabos de las velas antes de lanzarnos al agua..

:wink: :wink:
 
hola alberto, esto es lo que quiero hacer, que te estaba explicando sin fotos, pero es mejor con un dibujo, el servo que se quemo, le saque todo lo del circuito que trae, le quite la uña para que gire a 180º, y le coloque una polea grande redonda para el cabo......ahora quiero que por medio d elos suicher que van a hacer accionado por otro servo pequeño, este gire a la derecha e izquierda, dando asi mas giro a las velas a ambos sentidos., lo que pasa es que no estoy muy seguro como hacer la conexion..... javier hizo algo parecido como aparece en la tercera foto, pero lo quiero con los siwcher que son mas sensibles al torque del servo...

:wink: :wink:


como el inversor de javier, eso quiero hacer..
 

Archivos adjuntos

  • servo rever.JPG
    servo rever.JPG
    117,4 KB · Visitas: 2.576
  • servo rever1.JPG
    servo rever1.JPG
    143,5 KB · Visitas: 2.576
  • inversor reformado.JPG
    inversor reformado.JPG
    98,7 KB · Visitas: 2.576
-Tendrás que liberar el tope del engrane principal, sino cuando llegues al final de la carrera se trabará el mecanismo y acabaras por barrer lo dientes de los engranes.

-Chequea este "PDF" , lo que no tiene caso que hagas, es poner las resistencias de engaño, porque no tienes tarjeta de control.

http://www.crya.com.mx/docus/tmservo.pdf" onclick="window.open(this.href);return false;

-Podrías hacerlo funcionar hasta 300º sin problema, para mayor acción del enbobinador y más torque.
 
albertobasulto dijo:
-Tendrás que liberar el tope del engrane principal, sino cuando llegues al final de la carrera se trabará el mecanismo y acabaras por barrer lo dientes de los engranes.

-Chequea este "PDF" , lo que no tiene caso que hagas, es poner las resistencias de engaño, porque no tienes tarjeta de control.

http://www.crya.com.mx/docus/tmservo.pdf" onclick="window.open(this.href);return false;

-Podrías hacerlo funcionar hasta 300º sin problema, para mayor acción del enbobinador y más torque.


bueno alberto ya quite la pestaña de plastico del engranaje me gira 300º, pero me quedo como un wincher, como dijiste ayer que me ibas a enseñar a hacerlo, le quite el potenciometro tambien, y toda la electronica, porque recuerda que se habia quemado el servo, ahora estoy tratando de hacer un mecanismo para poder hacer que me gire hacia la derecha o izquierda accionado por otro servo, he agotado algunas variantes, pero hasta ahora la que mas veo fiable es el reversor que hizo Javier para su remorcador......

si tienes algun circuito para invertir el giro del motor, me pegas el enlace...

Saludos y gracias Alberto.. :wink: :wink:
 
aqui estan los colores de las resistencias que use en la tarjeta del probador de servos...

220k rojo-rojo-amarillo-dorado
15K marron-verde-naranja-dorado
10K marro-negra-naranja-dorado,

estos colores volvi a verificarlo con la tabla que te dije que hay para saber que resistencia es....y me da bien...

pero ayer me di cuenta porque me insistia tanto en los colores, pues fui a la tienda de partes electricas a comprar mas componentes para hacer la tarjeta mas pequeña y como debe ser (estetica) y en la de.

la que tengo puesta: rojo-rojo-amarillo-dorado =

220k +o- 5% tolerancia.

la que compre y no he puesto nunca.

rojo-rojo-naranja-dorado=

220R +o- 5% tolerancia..


me dejo loco la letrica esa "R"..

ni idea para que sera je je je o que significa..

nota: si me equivoque con el color luego le digo el color, es que estoy escribiendo desde el negocio y no la tengo, pero si una dio el resultado en K y otra en R
 
quien me ayuda con los materiales y a descifrar un poco este inversor....

proyectosenrique.blogspot.com

http://www.youtube.com/watch?v=W-ycIUATnVw" onclick="window.open(this.href);return false;

materiales.
2 reles de conmutador simple
1 commutador, o dos pulsadores NA
la fuente de alimentacion es de 9V, pero como que lleva 2
1 motor...

algun amigo de los electronicos, lo puede garabiatiar para explicar mejor su montaje..

gracias y saludos.. :wink: :wink:
 

Archivos adjuntos

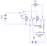
  • inversor de giro.PNG
    inversor de giro.PNG
    4,5 KB · Visitas: 2.462
anoche hice la prueba con el reversor, es parecido al de Javier, aunque menos sofisticado je je je, no pude colocar fotos, este fin de semana estare bastante ocupado, asi que cuando llegue de noche podre ir adelantando algo, por el momento estoy tratando de cuadrar el otro servo (el que fucionara con el probador) para hacer mover el interruptor y poder encender el wincher (el servo que se quemo), hasta ahora estoy sastifecho con los resultados.....

:wink: :wink: :wink:
 
gerardo navarro dijo:
quien me ayuda con los materiales y a descifrar un poco este inversor....

proyectosenrique.blogspot.com

http://www.youtube.com/watch?v=W-ycIUATnVw" onclick="window.open(this.href);return false;

materiales.
2 reles de conmutador simple
1 commutador, o dos pulsadores NA
la fuente de alimentacion es de 9V, pero como que lleva 2
1 motor...

algun amigo de los electronicos, lo puede garabiatiar para explicar mejor su montaje..

gracias y saludos.. :wink: :wink:
-Este circuito es redundante, si tienes los "micro-swiches " ¿para quieres los relevadores? ¿Dos fuentes? ¡Naranjas!. :P
-Lo que necesitas es un puente "H" hecho con micro-switches.

-Me acosté a las 5 de la mañana, después de una graduación. Y me fui a la chamba a las 7, déjame dormir un rato y mañana te lo explico.
 
okey amigo, vaya el domingo trabajas tambien... :twisted: :twisted: :twisted: ,

si ese puente H, me seria de gran utilidad, pero no entiendo bien el diagrama...

te esperare.... yo tambien voy saliendo al negocio, estamos en inventario por ahi hasta el martes, asi que tendre olvidado el velero estos dias :evil: :evil: :evil:

nos vemos amigos... :cry: :cry: :cry:
 
Atrás
Arriba